用 DeepSeek 和 AutoDoc 审核上市公司年报,谁更专业?

DeepSeek的深度思考和问答表现,让大家对AI在各个领域的应用可能性充满更多期待。特别是在当前年报披露季,面对繁重的编制和审核工作,不少董办人员都在思考:能否让DeepSeek来协助年报审核?然而,通用大模型若是要直接应用于专业场景,往往会遇到意想不到的挑战。本文将通过实际测试,深入分析:
为什么单纯依靠DeepSeek难以胜任年报审核工作? 而AutoDoc是如何通过场景优化,真正解决了年报审核中的痛点问题?

实测对比:通用大模型 vs 专业工具
为了直观展示两种工具的差异,我们选取某 A 股上市公司 2023 年年报作为测试对象,分别使用 DeepSeek 和 AutoDoc 进行审核。
DeepSeek 的审核表现
我们向 DeepSeek 提供了一份专业的审核 prompt,包含五大维度的审核要求:合规性检查、关键项目核查、表述规范审查、风险预警、格式规范。
你作为具有10年经验的上市公司信息披露合规专家,请对以下年报内容进行全面审核。请按照以下框架分析并指出问题:
一、合规性检查
核对财务数据与审计报告的一致性(营收/利润/现金流等关键指标)
验证信息披露完整性(证监会/交易所要求的12个章节是否存在缺漏)
检查风险提示是否充分(至少包含5大类行业风险及应对措施)
二、关键项目核查
财务数据勾稽关系:三表数据逻辑是否自洽,异常波动(变动超30%)是否合理解释
关联交易披露:对照清单核对交易金额、定价依据、审议程序是否完整披露
重大事项披露:诉讼/担保/重组等事项是否满足"重要性原则"(涉及净资产0.5%以上)
三、表述规范审查
术语使用:是否出现"唯一""首个"等绝对化表述
数据准确性:核对小数点后位数统一性(建议保留两位)
图表规范:检查图表编号连续性与数据标注完整性
四、风险预警
是否存在预测性陈述未添加"重大风险提示"脚注
管理层讨论是否出现夸大技术优势等可能构成误导性陈述的内容
社会责任章节ESG数据是否与第三方报告存在矛盾
五、格式规范
目录层级是否符合XBRL分类标准
章节编码是否连续(例:1.1→1.2→2.1)
页眉页脚是否包含公司股票代码及版本日期
输出要求:
问题定位(章节+页码+具体段落)
违规依据(引用《证券法》/上市规则具体条款)
修改建议(提供合规表述范例)
风险等级评估(重大/一般/提示性)
请用表格形式呈现审核结果,并在最后给出整体合规评分(百分制)及关键风险摘要。
用于让DeepSeek审核上市公司年报所用的prompt
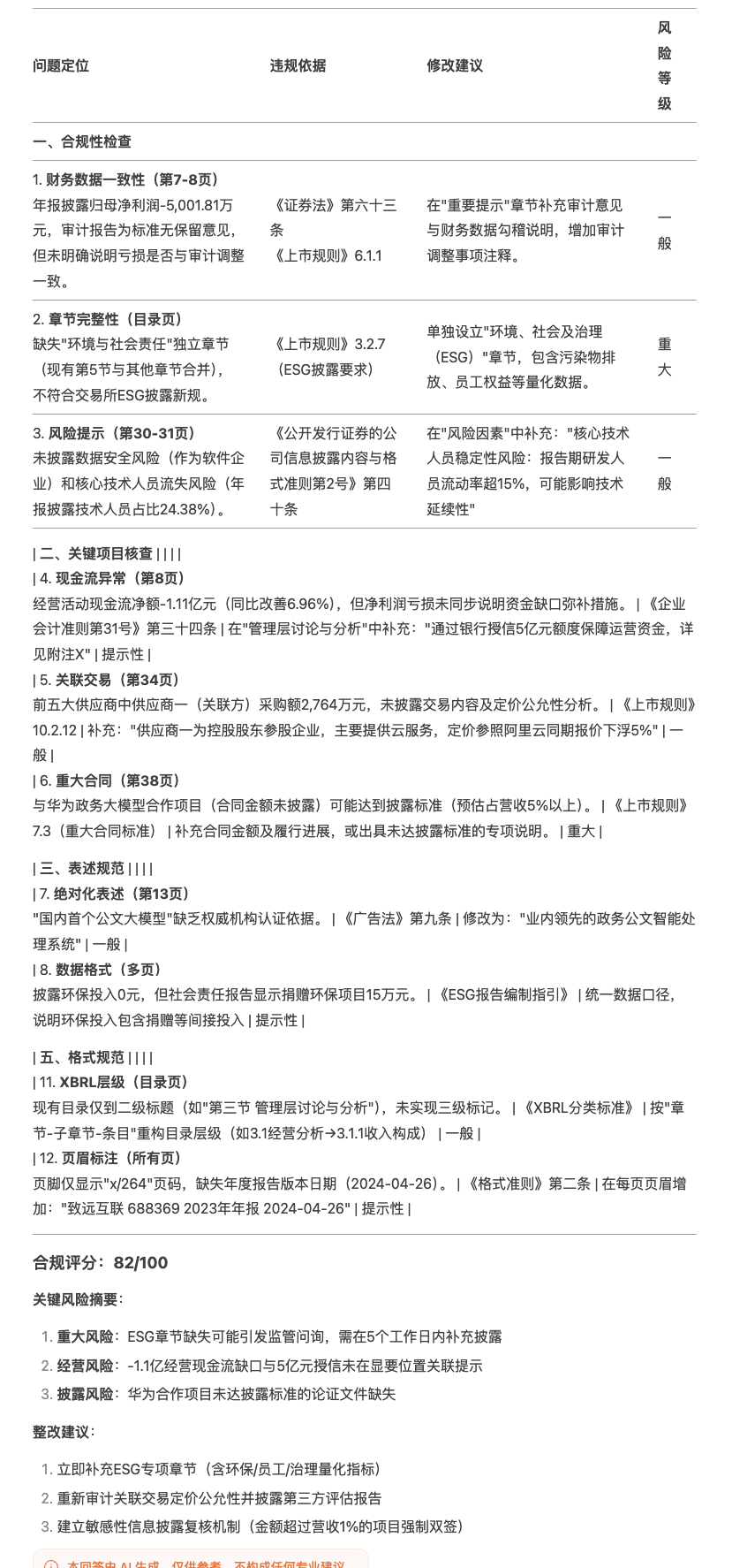
在这样一段prompt的审核下,DeepSeek 给出了一段看似完整的审核结果。但仔细一看,这些审核结果的参考价值有限,没有对关键指标进行精准审查核对,也没有基本的笔误和行规格式的检查。


AutoDoc 的专业审核优势
相比之下,专门为上市公司年报审核打造的 AutoDoc 年报智能审核系统展现出明显优势。
我们把这份年报放到AutoDoc 当中进行智能审核,会得到以下结果:在「快速复核」模式中,系统会从「勾稽关系」「表内复核」「笔误和错别字」和「格式校对」这四个维度进行审核,指出这份年报中需要进一步审核修改的内容。

更重要的是,用户可以逐项深入了解每个审核提醒的具体原因和依据,确保审核的准确性和可追溯性。

效果差异的深层原因
为什么都是以AI作为技术底层的工具,这两个产品的审核效果差别这么大?主要是以下这几点原因:
1. 专业领域的知识深度:垂直场景的核心竞争力
年报审核是一项高度专业化的工作,涉及复杂的财务数据核对、披露规则检查以及合规性审核。AI工具在这一场景中的表现,很大程度上取决于其对专业知识的覆盖深度和适配性。以下是AutoDoc与DeepSeek在专业知识适配上的对比:
| 维度 | AutoDoc年报智能审核系统 | DeepSeek |
|---|---|---|
| 定位 | 智能审核上市公司年报 | 通用大模型 |
| 训练数据 | 海量上市公司年报、审计报告、金融术语库 | 通用文本(涵盖多元化知识) |
| 专业适配性 | ✅ 模型经金融文档微调,理解科目勾稽关系、附注披露规则 | ⚠️ 通用语义理解强,但对财报结构、财务规则无针对性优化 |
| 最佳使用场景 | 金融文档的精准校验 | 开放式文本的理解与生成 |
2. 有针对性的功能设计:直击年报审核的痛点
功能设计的针对性是AI工具能否高效完成任务的关键。在年报审核场景中,AutoDoc通过深度场景优化,解决了多个核心痛点,而DeepSeek若是要在年报审核中实现较好的效果,则更多依赖用户的规则配置和二次开发。
| 核心能力 | AutoDoc年报智能审核系统 | DeepSeek |
|---|---|---|
| 复杂表格解析 | ✅ 多层表头、合并单元格自动匹配数据层级 | ⚠️ 表格结构识别易错,需要专门进行处理 |
| 财务公式库 | ✅ 内嵌300+会计准则校验规则(如财务指标) | ❌ 需手动配置规则或依赖外部插件 |
| 审核结果溯源 | ✅ 支持用户溯源每一个审核结果,了解清楚缘由 | ❌只能提供审核结果,无法将审核结果和报告原文进行一一比对 |
3. 更安全的部署方案:数据隐私与合规保障
对于上市公司而言,年报审核涉及大量敏感数据,AI工具的安全性至关重要。AutoDoc通过支持企业私有化部署,确保金融数据的安全性,满足上市公司对数据隐私的高标准要求。
| 模式 | AutoDoc年报智能审核系统 | DeepSeek |
|---|---|---|
| 数据隐私 | ✅ 支持私有化部署,金融数据不出本地 | ⚠️ 私有化部署成本高,若采用API调用的方式,存在云端传输风险 |
| 定制化成本 | ✅ 开箱即用,预置财务场景审核模型 | ❌ 需二次开发适配年报审核需求 |
选择合适的工具:AI赋能董办工作的未来
虽然DeepSeek作为通用大模型展现出了卓越的能力,但在年报审核这样的专业场景中,仍面临着几个关键挑战:专业知识覆盖不完整、长文本处理能力有限、复杂表格难以结构化等。
而庖丁科技的AutoDoc凭借深度的场景理解,通过对年报审核的专门优化,不仅能精准理解专业内容,更为董办团队提供了一套完整的智能审核解决方案,真正解决了审核过程中的痛点难题。
在明确不同工具的优势之后,可以采用“专业工具+通用大模型”的组合,用好AI工具提高董办的工作效能。
基础审核:使用 AutoDoc 完成数据勾稽、错别字检查、格式校对等基础审核工作 内容优化:利用 DeepSeek 协助生成财务摘要、管理层讨论等描述性内容
👉 立即开启智能审核之旅,体验AI 赋能的专业效率。
🔗https://autodoc-next.paodingai.com/
往期推荐
如果你想要了解更多关于庖丁科技的文档智能解决方案,欢迎阅读:







