头部金融机构是怎么写募集说明书的?
我国债券市场发展迅速,融资规模巨大,市场存量稳定增长。2022 年第二季度,全国债券市场共发行各类债券 12385 只,发行金额合计 16.56 万亿元,同比增长 8.17%。

不仅如此,在不断压实市场主体责任的大趋势下,从业人员还承担着巨大的监管合规压力。他们要了解发改委、协会、交易所发布的最新规定对发债的影响,同时把握财务数据和写作规范是否满足监管要求,落实信息披露质量。双重夹击下,传统的手工撰写方式不仅效率低、耗时长,还易产生信息披露错误,埋藏合规隐患,亟需进行数字化改造。
头部金融机构如何选择?
面对这种情况,中信证券、华泰证券、银河证券、中泰证券、宁波银行等多家头部金融机构选择了庖丁科技旗下的 Glazer 金融文档智能撰写系统,用智能填充和智能刷报两种模式,解决金融文档撰写难题。

经过实践检测,Glazer 金融文档智能撰写系统可以全面性核查数据,系统性防范合规风险,累计撰写上千份金融文档,累计更新200多万个数据点,将十几小时的文档撰写工作缩短至45分钟左右,效率提升超过95%,充分释放人才价值,大幅提升工作效率。
经过不断的优化迭代和实战经验,Glazer 金融文档智能撰写系统直攻以下五大场景难点。
场景难点1:
传统模式难以应对业务加速增长
近年来,债务融资工具承销业务保持快速增长态势,业务量逐年翻增,涉及的数据庞杂,文档撰写耗费了大量的时间,亟待提升文档撰写的质量和效能。

场景难点2:
撰写规则复杂,合规监管要求高
金融文档的专业壁垒高,撰写规则和模板复杂,投行工作人员在信息披露工作中要勤勉尽责,严格落实信息的安全性、准确性、完整性。

场景难点3:
数据收集整理难
在金融文档撰写工作中常常需要从海量非结构化文档中提取关键信息,而传统的收集整理模式不仅低效耗时,更难以满足数据的时效性要求。

场景难点4:
文档撰写时间紧任务重
金融文档撰写往往有固定的时间节点,比如“430”、“630”等,在确定的时间前工作人员需要完成密集的文档撰写工作。
Glazer 金融文档智能撰写系统为此定制方案,可以自动化完成十余种金融文档撰写,在2022年上半年,Glazer 共自动撰写近千份债券募集书、年报、半年报、年度受托管理报告等金融文档。

场景难点5:
业务流程繁琐复杂
金融文档撰写工作有严格的审核标准和规范,往往涉及到多人的协作、流转和审批,不仅繁琐耗时,还会耽误项目的正常推进。
Glazer 金融文档智能撰写系统嵌入投行后台平台,可以实现一键审批、签报,实现业务流程自动化,精准提效业务和管理。

Glazer 金融文档智能撰写系统
庖丁科技结合金融专家团队的指导和实际客户需求,不断迭代更新,提升体验,结合企业的实际需求,提供定制化开发方案,在大幅提升人效的同时,落实金融行业项目质量管控和监管要求,助力金融风控体系建设智能化、数字化发展。

了解更多
庖丁科技作为文档智能的先锋企业,一直专注于赋能各个领域生产力提升,让信息自动、快速、精准地流转沉淀,创造价值,用 AI 唤醒海量商业文档,引领文档智能新基建。
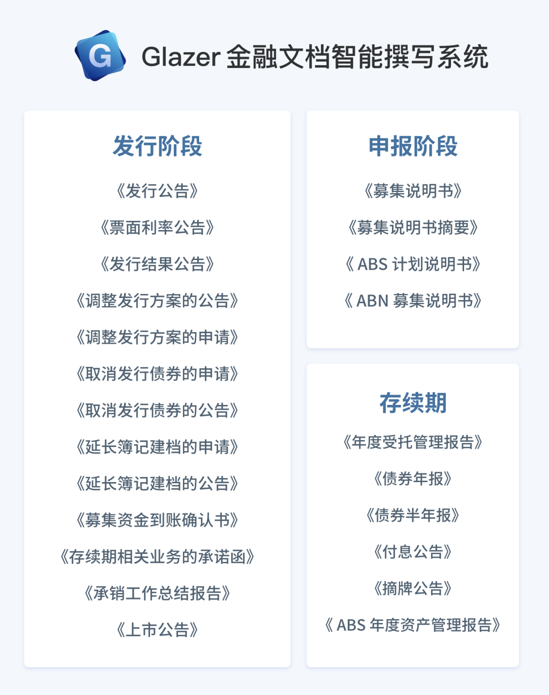
经过三年的研究和实践,Glazer 金融文档智能撰写系统已经在金融领域中广泛应用,贴合金融业务场景,实现十余种常见金融文档类型撰写,可以满足债券、ABS、ABN 在申报阶段、发行阶段到存续阶段的十几种文档撰写,包括募集说明书、发行公告、债券年报等,并且可以定制化撰写其他文档类型。Glazer 紧密跟踪监管合规要求,实现多人协同编辑,可嵌入企业级平台,自动化审批,支持定制化方案和私有化部署......
如果想要体验产品,欢迎联系我们:







